Kardiopulmonálna (srdcovocievna) resuscitácia (CPR) šteniat po pôrode
V humánnej medicíne systém APGAR hodnotí úroveň životaschopnosti novorodencov 5 minút po narodení (Finster a Wood 2005). Tento systém vo veterinárnej medicíne bol prispôsobený vlastnostiam rôznych druhov, žriebät, teliat, ciciakov a po novom aj šteniat. 5 parametrov pre hodnotenie vitality u novorodeného šteňaťa sú farba slizníc, srdcová frekvencia, reflex dráždivosti, pohyblivosť, dýchová frekvencia, získanie od 0 do 2 bodov k dosiahnutiu celkového počtu 10 bodov. Bolo preukázané, že skóre pod 6 bodov pri sledovaní behom prvých 5 minút života vedie ku zvýšeným indexom úmrtnosti v prvých 24 hodinách života (Veronesi et al 2009). V súčasnej dobe je známe, že je užitočné pri určovaní úmrtnosti behom prvých 8 hodín života (Mila et al, 2017). Hodnotili 367 novorodených šteniat od 66 sučiek rôznych veľkosti, pozorovanie trvalo od 10 minút do 8 hodín popôrodné záznamy Apgar skóre, glukózy, laktátu beta-hydroxybutyrátu, rektálnej teploty a moča. Druhý záznam bol vykonaný 24 hodín potom, s výnimkou Apgar skóre a hmotnosti. Nakoniec bola sledovaná úmrtnosť od narodenia do 21. dňa veku. Zistili, že Apgar skóre bolo ovplyvnené pôrodnou hmotnosťou a že behom prvých 24 hodín mohla byť s vysokým rizikom mortality spojená iba glukóza. Je potrebné poznamenať, že nárast hmotnosti bol spojený so zvýšením rektálnej teploty v prvý deň pôrodu. Možným vysvetlením je, že nedostatočné hnedé tukové tkanivo (brown adipose tissue, BAT) spôsobuje rýchly úbytok glukagónu a obmedzenú pečeňovú aktivitu. Pokiaľ je teda požitie kolostra jediným zdrojom energie, vedie to ku zníženiu teploty, ktorý zase bude zodpovedná za spôsobenie nízkeho satia, čo sa prejav zníženým požitím kolostra a v dôsledku toho aj energie s možným rizikom septikémie (Münnich a Küchenmeister 2014). Hodnotenie satia a vokalizácie sú ako ďalšie parametre pre Apgar (Groppetti et al, 2010). Je dôležité zdôrazniť, že škála vitality sa u psov líši v dôsledku brachycefalických plemien. Apgar skóre je však metóda, ktorá umožňuje vyhodnotiť novorodené šteňa v prvých minútach života a pomáha identifikovať tie šteňatá, ktoré by mohli vyžadovať okamžitú lekársku starostlivosť.
Veterinárna nemocnica Ryan na Pensylvánskej univerzite vytvorila novorodeneckú resuscitačnú formu podobnú Apgar skóre, ktorá hodnotí srdcovú frekvenciu, respiračné úsilie, farbu sliznice, spontánnu akivitu a svalový tonus, sací reflex a lumbosakrálnu stimuláciu u šteniat. Novorodencom je pridelené skóre od 0 do 2 pre každý parameter s možným maximálnym skóre 12. Hodnotenie taktiež zvažuje vykonané zásahy, vrátané kyslíkovej terapie, dýchaniu pomocou ventilátoru, akupunktúry, kompresie hrudníka, použitia doxapramu a podávanie dextrózy a tekutín.
Resuscitačné úsilie by malo byť poskytované v tomto poradí: teplo, uvoľnenie dýchacích ciest, dýchanie, srdce a cirkulácia (obeh) a lieky. Pred použitím liekov by mal byť poskytnutí dostatočný čas na korekciu hypoxie pomocou ventilačnej a obehovej podpory, s výnimkou liekov podávaných ku zvráteniu anestetík a analgetík, ktoré boli podané matke behom cisárskeho pôrodu.
Fetálna depresia pri dystokii (sťaženom pôrode) a cisárskom reze má 2 primárne príčiny:
- hypoxia
- depresia spôsobená anestetikami podávanými matke.
Obe môžu byť pri cisárskom reze minimalizované správnym anestetickým postupom, avšak aj za najlepších okolností sa rodia depresívni novorodenci. Srdcová frekvencia, respiračná frekvencia a pohyb šteňaťa sú pomalé, čo je pravdepodobne ochrannou reakciou na nízky kyslík. Táto kompenzačná reakcia umožňuje novorodencovi prežiť v hypoxickom stave o niečo dlhší čas než dospelý pes.
Resuscitačná stratégia pre novorodencov sa zameriava na ich udržiavanie v teple a na pomoc pri dodávaní kyslíku do hypoxických tkanív pomocou metód podporujúcich pľúcnu ventiláciu, oxygenáciu a cirkuláciu. Často sa lieky na zvýšenie srdcovej frekvencie a vitality pri resuscitácii podávajú príliš skoro, čo neumožňuje dostatok času na adekvátnu ventiláciu a okysličenie tkanív bez liekov. Účinky opioidov podávaných matke počas anestézie by mali byť po pôrode zvrátené podaním naloxonu sublingválne (pod jazyk) novorodencom, pokiaľ sú šteňatá pomalé, aby začali dýchať, pohybovať sa a vokalizovať samé.
Optimálnu neonatálnu resuscitáciu (v prípade potreby po pôrode alebo cisárskom reze) je potrebné zahájiť, ak nie je prítomné dýchanie, vokalizácia a pohyb šteňaťa behom 1 minúty po narodení a zahŕňa hmatovú (taktilnú) stimuláciu dýchania a udržovania alebo zlepšovania ventilácie (prúdenia vzduchu do pľúc a von), oxygenácie (okysličeniu) a telesnej teploty. Spontánne dýchanie by malo byť indentifikované pozorovaním hrudnej steny, posluchom stetoskopom, fonendoskopom alebo pri vokalizácii. Spontánne dýchanie a vokalizácia pri narodení sú pozitívne spojené s prežitím šteniat do 7 dní veku.
- TERMOREGULÁCIA
Pri novorodeneckej resuscitácii musí byť prvým faktorom prevencia hypotermie (podchladenia) novorodenca. Teplo je nesmierne dôležité, pretože šteniatka sú rýchlo ochladzované a nie sú schopné regulovať vlastnú telesnú teplotu. Trasenie a vazokonstrikčné reflexy ešte nie sú vyvinuté. Prvým krokom v prevencii je udržanie matky v teple behom cisárskeho rezu, hlavne u malých psov, ktorí rýchle strácajú telesné teplo v anestézii. Akonáhle je novorodenec narodený, mal by byť okamžite osušený uterákom. Okrem toho, že sa šteňa osuší, trenie stimuluje novorodenca, aby začal dýchať. Hypotermia vedie k bradykardii, hypoxií tkanív a metabolickej acidóze. Normálna telesná teplota novorodených šteniat sa pohybuje od 35,0 do 37,2 °C.
Podchladený novorodenec nemusí adekvátne reagovať na resuscitáciu a musí sa pomaly ohriať (30 minút), aby sa zabránilo periférnej vazodilatácii (rozšíreniu ciev) a dehydratácii (nedostatku vody v tele). Telesná teplota rýchlo klesá, keď je novorodenec vlhký, preto je potrebné šteňa dôkladne osušiť. Udržanie novorodenca v teple je dôležité behom resuscitácie a v bezprostrednom popôrodnom období. Behom resuscitácie môže umiestnenie trupu podchladeného novorodenca do teplého vodného kúpeľa (35 - 37,2 °C) zlepšiť odozvu na resuscitáciu. Resuscitácia pod tepelnou lampou alebo v zariadení Bair Hugger systému pre udržiavanie normotermie (normálnej telesnej teploty) môže byť tiež nápomocná.
Akonáhle novorodenec dýcha, pohybuje sa a vokalizuje, mal by byť umiestnený do zahriateho inkubátoru (s teplotou 32,2 °C a vlhkosťou vzduchu 50-60 %) alebo teplého boxu (ideálny je polystyrénový box s ventilačnými otvormi s výhrevnou podložkou alebo pod infralampou pre ohrev šteniat), dokiaľ nebudú ponechané s matkou. Pri umelom teple je dôležité dať pozor na teplotu, aby nedošlo k popáleniu alebo prehriatiu šteniat. Medzi ďalšie metódy patria cirkulujúce teplovzdušné ohrievače vzduchu, ktoré sa obvykle používajú pri anestézii, fény na vlasy (teplé nastavenie) alebo fľašky s teplou vodou, ktoré sa často menia a zakrývajú sa uterákmi, a potom sa umiestnia do nádoby, ktorá udržuje šteniatka v kontakte s fľaškou. Šteniatkam chýbajú termoregulačné mechanizmy do 4 týždňov veku, preto musí byť teplota prostredia najmenej 29 - 32 °C, aby uľahčila udržovanie telesnej teploty šteniat.
- DÝCHACIE CESTY
Bezprostredne po pôrode a odstránení plodových obalov zdravé šteňa normálne spontánne uvoľní svoje dýchacie cesty plačom. Pokiaľ novorodenec vyžaduje pomoc, dýchacie cesty spriechodníme pomocou injekčnej striekačky alebo balónika na odsávanie k odstráneniu hlienu a tekutiny z nosu, úst a hltanu (obrázok 5). Silnejšie metódy odsávania sa neodporúčajú kvôli poraneniu dýchacích ciest a vagálne sprostredkovanej bradykardii a laryngospazmu. V niektorých krajinách je k dispozícii proprietárne aspiračné / resuscitačné zariadenie, ktoré čistí dýchacie cesty a stimuluje dýchací reflex. Šteňa by potom malo byť energeticky otierané, aby sa osušilo a stimulovalo dýchanie, so zvláštnym zreteľom na genitálnu a pupočníkovú oblasť, pretože v týchto oblastiach dochádza k hmatovému respiračnému reflexu po dobu prvých 3 dní života. U mierne depresívneho novorodenca naviac intenzívna hmatová stimulácia bedrovej oblasti trením srsti dozadu pomôže vyvolať plač a ďalej uvoľňovať dýchacie cesty. Vagálna cholinergná inervácia dýchacie systému je prítomná a plne funkčná pri narodení, na rozdiel od inervácie sympatika, ktorá sa ukázala ako neúplná. Trasenie a kývanie hlavou dole ("swinging") pre uľahčenie resuscitácie alebo čistenie tekutín z dýchacích ciest sa už neodporúča z mnohých dôvodov, vrátané rizika pádu šteniat, čo môže viesť ku zraneniu šteniat, rizika mozgového krvácania z odstredivých síl a rizika aspirácie obsahu žalúdka. Depresívni novorodenci so zjavným zafarbením mekonia okolo úst a nosných dierok môžu prospievať z nasávania hlbšie do dýchacích ciest pomocou katetru Tomcat pripojeného ku injekčnej striekačke o objeme 10-20 cm3 (k odstráneniu nasatého mekonia). To je však kontroverzné a môže so sebou niesť určité riziko poškodenia dýchacích ciest.
- DÝCHANIE
Počiatočná dychová frekvencia novorodených šteniat je 10 - 35 dychov za minútu. Naviac im chýba typická pauza medzi dychmi, ktorá je u dospelých zvierat normálna. Behom normálneho vaginálneho pôrodu je hrudník novorodenca stlačený, vytláča tekutinu z dýchacích ciest a stimuluje prvý dych prostredníctvom spätného pohybu steny hrudníku. K tomu nedochádza behom cisárskeho pôrodu, preto by sa ihneď po pôrode mali plodové obaly odstrániť, pupočná šnúra zovrieť a prerušiť a novorodenec silne utrieť čistými uterákmi, aby sa podporilo dýchanie (obrázok 4). Stimuláciou perineálnej, genitálnej a pupočnej oblasti a trením srsti dozadu sa môže taktiež podporiť dýchanie.
U stresovaného novorodenca je rozhodujúca ventilačná podpora a obvykle sa používa kyslík s vysokou koncentráciou. Vzhľadom ku krátkodobej povahe kyslíkovej terapie je riziko toxicity kyslíkom minimálne. Pokiaľ je nutné, aby bol novorodenec dlhodobo liečený, nemal by inspirovaný kyslík prekročiť 40 - 60 %, pretože by mohlo dôjsť k syndrómu akútnej respiračnej tiesni alebo retrolentálnej fibroplázii (závažné ochorenie oka, ktoré niekedy vzniká u predčasne narodených detí v dôsledku prívodu vysokej koncentrácie kyslíka, hlavne v inkubátore). Štúdie na ľudských dojčatách však nepreukázali zlepšenie prežitia, keď bol pre resuscitáciu použitý kyslík verzus vzduch v miestnosti. V skutočnosti bol pokojový vzduch v niektorých štúdiách výhodnejší než kyslíková terapia.
Dôkladné trenie by malo pokračovať spolu s doplňovaním kyslíka (kyslíkovou maskou) a jemným stlačením (kompresíou) hrudníku. Ventilačná podpora by mala zahŕňať konštantný prietok kyslíku pomocou tvárovej masky. Ak je to po 1 minúte neúčinné, odporúča sa pozitívny tlak s tesne priliehajúcou maskou alebo intubácia.
Šteňa by malo byť intubované za pomoci laryngoskopu (v závislosti na veľkosti a plemene):
- flexibilným IV katétrom (12 - 18G)
- endotracheálnou trubicou (2,0-3,0 OD)
Pri intubácii je nutné starostlivé zaobchádzanie, aby nedošlo k traumatizácii jemných novorodeneckých tkanív. Na stimuláciu dýchania môžeme použiť akupunktúrny bod JenChung GV26. 25 G ihlu (farba oranžová, veľkosť 0,50 mm) zasunieme do nosnej škáry (nasal philtrum) šteňaťa, dokiaľ sa nedotkne kosti a potom ju otočíme v smere hodinových ručičiek (obrázok 6). Je nepravdepodobné, že by užívanie doxapramu ako respiračného stimulantu zlepšilo apnoickú hypoxémiu (nedostatok kyslíka v krvi) spojenú s hypoventiláciou (plytké, nedostatočné dýchanie) a neodporúča sa. Doxapram zvyšuje spotrebu kyslíku v mozgu a pokiaľ sa aplikuje, mal by byť použitý iba s doplnkom kyslíku.
- SRDCOVÁ FREKVENCIA
Neonatálna srdcová frekvencia by mala byť približne 180 - 220 tepov a viac za minútu a je možné ju spočítať hmatom prekordiálneho pulzu. Bradykardia (spomalenie srdcovej frekvencie pod 180 úderov za minútu) obvykle indikuje hypoxémiu a mala by byť liečená stimuláciou ventilácie, doplnkovým kyslíkom, zahrievaním šteňaťa a mechanickou stimuláciou (priama transtorakálna srdcová kompresia). Vo väčšine prípadov bude ventilačné úsilie dostatočné k obnoveniu normálnej saturácie myokardu kyslíkom a ku zvýšeniu srdcovej frekvencie. Po respiračnej resuscitácii by mala byť u šteniat s trvalo nízkou srdcovou frekvenciou zahájená laterálna kompresia hrudníka palcom a ukazovákom rýchlosťou 1 až 2 údery za sekundu s pauzou na dýchanie. U veľmi hrudníkových plemien psov (barellchested psov, tj. buldogov) môže byť stláčanie hrudnej kosti účinnejšie. Ťažká bradykardia alebo asystolia (vymiznutie srdcovej frekvencie) môže byť liečená epinefrinom (0.1 µg/kg) zriedeným s kryštaloidnou tekutinou (0,5 ml) a môže byť podaný:
- intravenózne pupočníkovou žilou (identifikovanou ako tenkostenná cieva v pupočníku, pupočné tepny majú silnejšie steny)
- intraosseálne (proximálny humerus, proximálny femur alebo proximomediálna tibia).
Pri vyšších dávkach epinefrínu je nutná opatrnosť kvôli riziku súvisiaceho s hypertenziou. Atropin sa pri neonatálnej resuscitácii neodporúča. Mechanizmus bradykardie je skôr hypoxemicky-indukovaná depresia myokardu než parasympatický-sprostredkovaná, a tak anticholinergne-indukovaná (rebound) tachykardia (zrýchlenie srdcovej frekvencie) môže v skutočnosti zvýšiť (exacerbovať) deficit kyslíku v myokarde (srdcovom svale).
V minulosti bolo odporúčané používať u všetkých apnoických novorodencov naloxon. Vychádzalo sa zo zistenia, že behom pôrodu a hlavne behom stresujúceho pôrodu dochádza k nárastu uvoľňovania endorfinov, ktoré boli u novorodencov spojené s útlmom dýchania. Moderný výskum ukázal, že použitie tohto lieku už nie je účinné a môže byť škodlivé, pokiaľ je podané hypoxickému pacientovi, pretože môže zhoršiť stávajúcu bradykardiu. Môže to byť vhodné iba v prípadoch, kedy novorodenec vykazuje známky respiračnej depresie a matka dostala opioidy pred C rezom alebo behom neho.
- ENERGIA
Novorodenci postrádajú zásoby glukózy a majú minimálnu kapacitu pre glukoneogenézu. Poskytovanie energie behom alebo tesne po predĺženom úsilí o resuscitáciu je kritické. Klinická hypoglykémia (znížená koncentrácia glukózy v krvi pod 30 - 40 mg/dl) môže byť liečená roztokom dextrózy intravenózne alebo intraosseálne v dávke:
→ 0,5 - 1 g/kg (0,0005-0.001 g/g telesnej hmotnosti) s použitím 5 - 10 % roztoku dextrózy
→ 2 - 4 ml/kg (0,002-0,004 ml/g telesnej hmotnosti) 10 % roztoku dextrózy.
Jednorázové podanie parenterálnej glukózy je adekvátne, pokiaľ môže byť hypoglykemické šteňa kŕmené mliekom od matky alebo umelým mliekom. Ak je novorodenec príliš slabý na to, aby prijímal mlieko odo matky alebo umelé mlieko, 0,05-1 ml zahriatej 5 % dextrózy je možné podávať perorálne žalúdočnou sondou každých 15 - 30 minút, dokiaľ novorodenec nie je schopný sať. Pokiaľ je možné získať kolostrum od sučky, môže byť podané rovnakým spôsobom. Roztok s dextrózou (50 %) by mal byť aplikovaný na sliznice iba z dôvodu potenciálu pre flebitídu (zápal žíl), keď nemôže byť podaný intravaskulárne. Avšak, cirkulácia musí byť primeraná absorpcii zo sliznice. Novorodenci, ktorým sa podáva dextróza, by mali byť sledovaní z hľadiska hyperglykémie (zvýšená koncentrácia glukózy v krvi) z dôvodov nezrelých metabolických regulačných mechanizmov.
Novorodenci narodení cisárskym rezom by mali byť ponechaní so sučkou iba po tom, čo sa sučka plne zotavila z anestézie a prejavila dobré materské správanie; inak by malo byť dojčenie sledované a povoľované každé 2 hodiny. Kŕmenie z fľašky by malo byť oneskorené, dokiaľ novorodenec nebude euthermický (mať adekvátnu normálnu teplotu tela).
- LIEKY
Intravenózny prístup je možné dosiahnuť buď pomocou krčnej žily alebo pupočníkovej žily. Väčšina ostatných žil je u týchto malých pacientov veľmi obtiažne prístupná a všetky cievy sú krehké. Pupočníková žila, tenkostenná jednoduchá štruktúra v pupočnej šnúre, môže byť ľahko injikovaná pomocou ihly o rozmere 25. Pupočníkove tepny sú spárovane so silnejšími stenami a horším prístupom z dôvodov vazokonstrikcie, ale je možné ich taktiež použiť. Vzhľadom k absencii prietoku krvi v pupočníkovej žile by mali byť lieky s veľmi malými objemami riedené, aby sa zaistilo, že vstúpia do systémového obehu. Zavedenie katétru do pupočníkovej žily sa neodporúča, pokiaľ je katéter príliš zaskrutkovaný (napr. viac než 2 cm), môže byť zavedený do pečeňovej cievy. V mnohých prípadoch sa u týchto pacientov intraosseálne katétre ľahšie umiestňujú a udržujú než IV katétre, pokiaľ je nutný ďalší prístup. Intraosseálne podávanie liekov a tekutín má za následok podobné koncentrácie v krvi ako intravenózne podanie. Alternatívne môže byť použité sublinguálne podanie lieku a môže byť vhodný pre lieky ako dopram a naloxon, pokiaľ je zložité získať cestu intravenóznu alebo intraosseálnu. Pokiaľ je zavedená endotracheálna trubica, dá sa použiť endotracheálna cesta podania liekov rozpustných v tukoch (naloxon, lidokain a epinefrin), ale táto metóda môže byť v niektorých situáciách nevhodná kvôli veľmi malému priemeru trubice, oneskorenému nástupu účinku, zlej absorpcii alebo podráždeniu tracheálnych tkanív. Endotracheálne podanie naloxonu sa u novorodeneckej resuscitácie neodporúča a môže byť nutné zvýšiť dávku epinefrínu a zriediť roztok, aby sa zvýšila kontaktná plocha. Podávanie liekov akýmkoľvek spôsobom bez cirkulácie nevedie k odpovedajúcim hladinám v krvi k zamýšľanému cieľu. Pokiaľ je nutné, malo by byť vykonané stlačenie hrudníka alebo v ňom pokračovať, aby sa zaistilo, že sa liečivo (tj. epinefrin) dostane do určených tkanív.
Epinefrin (adrenalín)
V prípadoch, keď podpora dýchania a kompresia hrudníka nedokážu vyvolať srdcový rytmus, možno podať epinefrín (môže sa podať 0,1 - 0,3 mg / kg IV alebo IO). Je dôležité, aby ste sa pred podaním lieku pokúsili o podporu dýchania a kompresiu hrudníka, aby sa obmedzila hypoxia myokardu a poškodenie počas resuscitácie.
Doxapram
Používanie tohto lieku vo veterinárnej medicíne je kontroverzné. Liek nie je vôbec uvedený v najnovších pokynoch pre resuscitáciu ľudských dojčiat. Spôsob účinku je nejasný, považuje sa však za centrálny stimulant. Jeho účinky na jahňatá boli výrazne znížené pri hypoxii mozgu. Pri dávke 0,1 ml IV je najpravdepodobnejšie prospešné zvýšiť dychové úsilie u novorodenca s nízkofrekvenčným, lapajúcim po dychu a nepravidelným obrazom po kyslíkovej terapii.
Naloxon
Pokiaľ boli matke pred pôrodom podané opioidy, môže byť novorodencom po narodení podaný naloxon (0,1 mg / kg IV; prijateľné cesty sú aj subkutánne a intramuskulárne, ale uprednostňuje sa intravenózne podanie). Neexistuje žiadna klinická indikácia pre podávanie naloxonu pri absencii podania opioidov matke pred pôrodom alebo cisárskym rezom. Podávanie môže v skutočnosti znížiť funkciu endogénnych opioidov a u ľudských dojčiat sa vôbec neodporúča, pokiaľ nevykazujú známky respiračnej depresie.
Hydrogenuhličitan sodný
Hydrogenuhličitan sodný sa neodporúča behom krátkej novorodeneckej resuscitácie. V prípadoch, kedy je zaistená adekvátna ventilácia, ale novorodenec nereaguje na iné terapie a dlhodobé resuscitačné úsilie je neúspešné, môže byť užitočný hydrogenuhličitan sodný. Pokiaľ viac než 15 minút resuscitácie nevrátilo spontánne dýchanie a adekvátnu cirkuláciu, niektoré prípady anekdoticky reagovali na podanie 0,5-1,0 ml / kg (8,4%) IV do pupečníkovej žíly, zriedenej 1: 2 sterilnou vodou. Behom a po podaní pokračujeme vo ventilácii, pretože bikarbonát je metabolizovaný na oxid uhličitý a musí byť vylučovaný pľúcami von.
Atropin
Pred 14. dňom veku u šteniat je malý účinok atropínu na srdcovú frekvenciu. Okrem toho, pretože nízky srdcový rytmus je najčastejšie spôsobený hypoxiou myokardu, by mohlo dôjsť k poškodeniu myokardu v dôsledku zvýšenej potreby kyslíku, hlavne pokiaľ nebol novorodenec riadne ventilovaný. U novorodencov s bradykardiou preto nie je atropin účinný ani odporúčaný.
Dextróza a fluidy
Mnoho lekárov rutinne behom procesu resuscitácie podáva dextrózu. Môže to byť užitočné po dlhodobom procese, obzvlášť pokiaľ novorodenec dýcha dobre, ale netreba byť v pozore. Typicky sa 10 % dextróza podáva IV alebo IO v dávke 2-4 ml/kg ako pomalý bolus. Táto dávka je taktiež užitočná pri objemovej resuscitácii. Je pozoruhodné, že novorodenec nedokáže koncentrovať ani zriediť moč, a preto je ľahké objemové preťaženie. U studených novorodencov môže byť naviac znížená rýchlosť glomerulárnej filtrácie, a preto je dôležité dávať pozor na celkove objemy IV a IO podané behom procesu resuscitácie. Miery udržiavacích fluidov u psích novorodencov sa pohybujú od 60 do 180 ml/kg denne. Pokiaľ naviac nie je nutná objemová resuscitácia, môže byť orogastrickou sondou podaný roztok 50 % dextrózy alebo pokiaľ je novorodenec v pohotovosti, tak orálne.
Antibiotiká (ATB)
Ukázalo sa, že sa u stresovaných novorodencov vyskytuje sepsa v dôsledku bakteriálnej translokácie vyvolanej hypoxiou, a to aj pri absencii slizničných lézii. Telesná hmotnosť novorodenca by mala byť sledovaná 2x denne. Akákoľvek strata alebo neúspech môžu byť prvou známkou ochorenia. Pôrodná hmotnosť u šteniat sa pohybuje od 100 g u malých toy plemien po viac než 900 g u psov obrích plemien, pričom u stredných plemien je to pri narodení v priemere 150 - 500 g. Najskúsenejší chovatelia budú poznať normálnu pôrodnú hmotnosť svojho plemena. Nízka pôrodná hmotnosť je spojená s vyššou neonatálnou úmrtnosťou, pravdepodobne spojenou s účinkami podchladenia a neschopnosti ošetrovať a udržovať koncentrácie glukózy v krvi. Je možné zvážiť podávanie antibiotik týmto novorodencom. Nie všetci novorodenci by mali dostávať rutinnú profylaxiu. Vzhľadom k tomu, že antibiotická rezistencia predstavuje problém, mala by byť liečba zvažovaná iba u najzávažnejších postihnutých šteniat. V prípade, kedy bola behom gravidity dokumentovaná placentitída na susedných placentárnych miestach alebo pyometra, môže byť poskytnuté profylaktické podávanie antibiotík a pokračovanie v ATB liečbe po dobu 5 - 7 dní po pôrode. Medzi bezpečné antibiotiká u novorodencov patria: cefalosporíny, penicilíny, kyselina klavulanová, makrolidy, trimethoprim-sulfonamid a amikacin (ak sú novorodenci správne hydratovaní).
Kroky kardiopulmonálnej resuscitácie:
- Vysajeme jemne ňufák a papuľku balónikom na odsávanie a očistíme ich od plodovej vody.
- Šteniatku odmeriame telesnú teplotu, ktorá by sa mala pohybovať v rozmedzí 35,0 - 37,2 °C. Ak je teplota šteniatka nižšia, šteniatko pomaly zahrejeme vo vodnom kúpeli o teplote 35 - 37,2 °C.
- Novorodenca po dobu 30 sekúnd dôkladne otrieme suchým teplým uterákom.
- Ak novorodenec dýcha, pokračujeme v trení a zahrievaní, kým nevidíme vokalizáciu a spontánny pohyb. Ak nedýcha, stlačíme mu akupunktúrny bod, nanesieme kyslíkovú masku a pokračujeme v trení a zahrievaní.
- Ak je prítomná srdcová frekvencia, pokračujeme v podpore dýchania a trenia. Ak je srdcová frekvencia nízka (pod 180 úderov za minútu), začneme s miernym stláčaním hrudníka (1-2 stlačenia za sekundu) a dýchaním do papuľky a nošteka. Ak nie je prítomná žiadna srdcová frekvencia, podáme epinefrín.
- Šteňaťu môžeme injekčnou striekačkou podať hroznový cukor rozpustený vo vode.
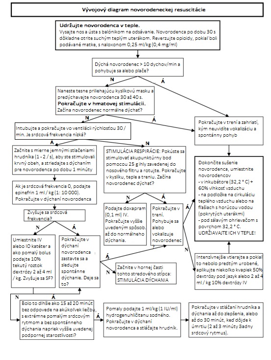
Podrobnejší rozpis kardiopulmonálnej resuscitácie je na obrázku:
1. Kedy zastaviť resuscitáciu
Resuscitácia môže byť zastavená, pokiaľ po 15 - 20 minútach úsilia nedochádza k žiadnej odozve (pokračujúca agonistická respirácia, bradykardia) alebo keď bola zistená závažná vrodená vada (rázštep podnebia, hlasitý šelest, gastroschíza, veľká omfalokéla alebo veľká fontanela).
2. Kontrola šteniat
Po resuscitácii alebo behom prvých 24 hodín od pôrodu / cisárskeho rezu je potrebné vykonať kompletné fyzikálne vyšetrenie. Neprítomnosť rázštepu podnebia, normálny pupočník a funkčné uretrálne a análne otvory by mali byť stanovené. Fontanela (medzera medzi lebečnými kosťami novorodencov), pokiaľ je prítomná, by mala byť malá. Ústna dutina, srsť, končatiny, pupok a urogenitálne štruktúry by mali byť vizuálne skontrolované. Mali by byť prítomné ružové a vlhké sliznice, sací reflex a čistá srsť. Normálny pupočník je suchý bez obklopujúceho erytému (červené sfarbenie kože spôsobené rozšírením krvných ciev a zvýšeným prekrvením). Hrudník by mal byť auskultovaný, zvuk vezikulárneho dychu a neprítomnosť šelestu sú normálne. Brucho by malo byť poddajné a nebolestivé. Normálny novorodenec sa bude pri vyšetrovaní krútiť a vokalizovať a pri saní a spaní je ticho. Novorodenci sú vysoko citliví na environmentálny stres, infekciu a podvýživu (malnutríciu). Novorodenec by mal byť sledovaný na životaschopnosť a prírastok hmotnosti.
Použitá literatúra:
MSD MANUAL Veterinary Manual
MERCK MANUAL Veterinary Manual
Veterinary focus journal
Small Animal Pediatrics - E-Book: The First 12 Months of Life - resuscitace
Resuscitation of canine and feline neonates
CPR for Dogs and Cats: The RECOVER Guidelines for Veterinary Resuscitation
GUIDELINES FOR RECOGNITION, ASSESSMENT
AND TREATMENT OF PAIN
An Apgar scoring system for routine assessment of newborn
puppy viability and short-term survival prognosis
Overview of Management of the Neonate in Small Animals
RESPONSIBLE DOG BREEDING GUIDELINES




